infors@alud - 98

Diapositivas
Diapositivas

Indice de Comunicaciones

Proyección de Internet en la Federación Argentina de Cardiología
Maximiliano Antoraz*, Lucas Bóscolo*, Alejandro Figar** Lucia E. Muñiz**
* Facultad de Ingeniería-BIOINGENIERIA - Universidad Nacional Entre Rios, Argentina
** Facultad de Medicina - Universidad de Buenos Aires, Argentina
Departamento Virtual de Bioingeniería en el Hospital Virtual de Argentina

DVB - HVA


autores : Antoraz,Maximiliano* - Bóscolo, Lucas* - Figar, Alejandro** - Muñiz, Lucia E.**

* Facultad de Ingeniería- BIOINGENIERIA-Universidad Nacional Entre Rios, Argentina
** Facultad de Medicina - Universidad de Buenos Aires , Argetina

Resumen - Desarrollo - Resultados - Conclusiones - Páginas de Ejemplo


Resumen

El Departamento Virtual de Bioingeniería en la Red del Hospital Virtual de Argentina, es un sitio en el INTERNET que pretende reunir los recursos existentes principalmente en Argentina, y con extensión al mundo, para trabajar en el área de la ingeniería biomédica o bioingeniería.

VOLVER al inicio de página


Desarrollo

Se utilizaron las herramientas y servicios que la red Internet ofrece para implementar el sitio en un servidor de páginas WEB, con ubicación física en el dominio del Hospital Virtual de Argentina (HVA) en la Facultad de Medicina, Universidad de Buenos Aires (UBA)

El departamento surge como idea de emular en un entorno informático, y del ámbito de los centros de salud, en todos los cuales debería existir un área de ciencias biomédicas así como las secciones existentes en radiología, farmacia, quirófanos, bibliotecas, etc.

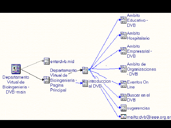
Para ello se diseñaron, desarrollaron e implementaron cinco (5) ámbitos :

 

VOLVER al inicio de página


Resultados

Este sitio es el primer recurso en la red creado como un centro de reunión de información y de referencia a otros sitios de la red. Brinda la posibilidad de utilizar recursos tecnológicos actuales como servidores de teleconferencias y carteleras de difusión de cursos y listas de discusión.

Está totalmente desarrollado en idioma español, permitiendo la difusión de esta temática de la información a personas hispano parlantes.

Se han observado un gran numero de accesos a nivel nacional e internacional, determinados por servicios especiales de auditoria en INTERNIC.

Es por ello que se pensó en la necesidad de situar en el HVA a este departamento de bioingeniería, donde se pueden encontrar los recursos necesarios para la interacción entre los profesionales, empresas, las organizaciones y toda otra persona que desee encontrar información referente a la ingeniería biomédica.

VOLVER al inicio de página


Conclusiones

DVB es el primer sitio en Internet, en español, dentro de latinoamérica y quizás en Europa, que reune información sobre el área biomédica, permitiendo a los posibles usuarios contactar con profesionales, empresas e instituciones que trabajan en el tema.

La importancia de la creación del primer departamento de bioingeniería, radica que es la primera y única implementación de esta naturaleza en el primer Hospital Virtual de Argentina, y que es uno de los pocos existentes en todo el planeta.

VOLVER al inicio de página


Estructuras del DVB

Muestras de las páginas del sitio en HVA
Ambito Educativo
Ambito de Eventos On Line

Indice de Comunicaciones

Diapositivas
Diapositivas

Pagina Principal de seis Inforsalud 98