G.E.D.A.: Un Sistema Software para la Gestión de Encuestas
para Dietas Alimentarias en Estudios Epidemiológicos
Òscar Coltell1*, Consuelo Beltrán2, Dolores
Corella3, José I. González4,
Marisa Guillen5, Olga Portolés6, Carmen Sáiz7
Grupo de Investigación en Integración y Re-ingeniería de Sistemas (IRIS). Departamento de Informática. Universitat Jaume I
[1] "coltell@mail.uji.es". [2] "al009750@anubis.uji.es"
Unidad de Epidemiología Genética y Molecular. Departamento de Medicina Preventiva y Salud Pública, Bromatología, Toxicología y Medicina Legal. Universitat de València
[3] "dolores.corella@uv.es". [4] "jignacio.gonzalez@uv.es". [5] "marisa.guillen@uv.es".
[6] "olga.portoles@uv.es". [7] "carmen.saiz@uv.es"
Resumen
Presentamos un sistema software, basado en programación visual y entorno MS Windows 95/98/NT denominado GEDA (Gestión de Encuestas para Dietas Alimentarias), para la entrada y gestión de información procedente de cuestionarios rellenados por los pacientes objeto de estudio en proyectos de investigación relativos a la interacción entre factores de riesgo genéticos y ambientales y la prevención alimentaria en las enfermedades cardiovasculares, cáncer y cistinuria.
Este sistema pretende cubrir un hueco importante en el software desarrollado específicamente para estudios epidemiológicos que manejan información sobre la ingesta alimentaria de los individuos de la muestra, su transformación en nutrientes e inter-relación con otras variables. Entre las características más importantes, están las facilidades para el almacenamiento de dicha información y además, permite obtener informes sobre los pacientes bajo distintos criterios. Además, existe una base de datos complementaria en la que se guardan los alimentos en su forma natural y el desglose en principios energéticos, nutrientes y no nutrientes. Esto sirve para convertir y calcular las dietas de los pacientes, que expresan los cuestionarios correspondientes, en los principios mencionados. También incorpora facilidades para importar datos desde hojas de cálculo en formato MS Excel y exportarlos en el mismo formato o en formato "DBF" o SPSS, ambos pensados para poder efectuar análisis estadísticos exhaustivos con dicho paquete estadístico.
Concretamente, el programa GEDA ha sido realizado en el marco de tres proyectos de investigación: Enfermedades cardiovasculares en la Comunidad Valenciana: interacción entre factores de riesgo genéticos y ambientales, Bases para un programa de prevención alimentaria del cáncer en la Comunidad Valenciana y Epidemiología genética de la cistinuria en la Comunidad Valenciana, como soporte informático para la gestión de la información generada en los trabajos de campo de dichos proyectos.
Palabras Clave
Sistema informático para la conversión de alimentos, gestión informatizada de encuestas de alimentos, informática y enfermedades cardiovasculares, cáncer y cistinuria, desarrollo orientado a objetos para la salud, metodología UML para la gestión de encuestas.
1 Introducción
La Unidad de Investigación en Epidemiología Genética y Molecular adscrita al Departamento de Medicina Preventiva y Salud Pública de la Universitat de València, está llevando a cabo estudios en los que se analiza la incidencia de diversos factores en las enfermedades del corazón y del cáncer [2]. Es un tema de sumo interés dado que, actualmente, es evidente han aumentado este tipo de enfermedades. Siguiendo la misma línea, se está llevando a cabo también un estudio sobre la enfermedad de la Cistinuria.
Dichos estudios se inician con unos cuestionarios que deben responder los pacientes. En estos cuestionarios hay datos tanto de la dieta como de otros factores de la vida diaria que pueden suponer un riesgo para ese tipo de enfermedades. El sistema software propuesto consiste en facilitar ese estudio proporcionando un soporte informático adecuado que permita gestionar la gran cantidad de información que proporcionan los cuestionarios y obtener, más fácilmente, unos resultados que puedan ser interesantes para poder abordar el problema. Hasta el momento, no se disponía de una herramienta adecuada que realizase está función. Por lo tanto, el objetivo de los autores ha sido principalmente la aportación de una aplicación que se utiliza en los estudios que se están llevando a cabo en la actualidad, y podrá ser ampliada para ser aplicada en proyectos futuros.
En los tipos de estudios mencionados el factor común es la dieta. Y para analizarla es importante obtener la cantidad de energía, nutrientes y componentes no nutritivos que consumen los pacientes, y su incidencia desde el punto de vista médico. Para ello se pasan cuestionarios a los pacientes, en los que se trata de obtener los hábitos del paciente relacionados con su salud así como datos relacionados con su dieta. De los alimentos que componen la dieta de cada paciente se debe obtener su conversión en energía, nutrientes y no nutrientes. Esto se puede hacer mediante la información de unas tablas [3] en las que se tiene la composición de cada alimento en energía, nutrientes y componentes no nutritivos. La aplicación debe gestionar estos datos, y para ello, debe realizar las tareas que se describen a continuación:
El mantenimiento de la información de los pacientes: datos personales, datos clínicos, y datos sobre consumo de alimentos, consumo de bebidas y recuerdo de 24h. El recuerdo de 24h es la especificación por parte del paciente de los alimentos consumidos el día anterior. Sirve para comprobar que sigue una relación con el consumo de alimentos y de bebidas que ha detallado el paciente previamente.
El mantenimiento de los datos de conversión de los alimentos: tablas de composición de alimentos y tablas de tipos de cocción.
Obtener automáticamente la conversión de los alimentos que toma un determinado paciente en los componentes que lo forman, y posteriormente guardarlos.
Realizar diversas consultas, tanto de pacientes como de alimentos.
Obtener informes de los resultados del estudio.
Se debe tener en cuenta que la cantidad de datos a introducir de cada paciente es muy elevada e importante. Esto es debido a que la información que se debe introducir consiste en indicar, alimento por alimento, la cantidad habitual de consumo. Todo esto lleva a que el entorno de la aplicación deba ser un entorno gráfico, amigable y fácil de utilizar, ya que si no, puede llegar a ser tediosa la introducción de todos los datos.
A los puntos anteriores, es importante añadir que la aplicación debe ser modular para prever que se puedan contemplar nuevos casos de estudio. El esquema de trabajo en los tres proyectos es básicamente similar. Únicamente cambian algunos datos en los cuestionarios que se pasan a los pacientes. Además de la parte común, para englobar los proyectos en una aplicación es necesario implementar tablas distintas con los datos de los pacientes de cada proyecto por separado. Así, se pueden utilizar las tablas de los alimentos y todo el diseño de la aplicación para cualquier número de proyectos. De esta manera, en caso de añadirse nuevos casos de estudio, bastaría con seguir el mismo planteamiento.
En la sección que viene a continuación, presentamos la descripción de la arquitectura de la herramienta informática. A continuación, describimos el funcionamiento de la aplicación. Posteriormente, mostramos un ejemplo de aplicación práctica. Y finalmente presentamos las conclusiones obtenidas en el trabajo, así como las posibles extensiones en las que ya se está trabajando.
2 Descripción de la arquitectura del sistema
El sistema que hemos construido se ha denominado GEDA, acrónimo de Gestión de Encuestas para Dietas Alimentarias. Y su misión principal es la gestión de datos obtenidos en distintos estudios médicos. La arquitectura del sistema se descompone en subsistemas correspondientes a cada uno de los distintos estudios que se realizan. El funcionamiento dentro de cada subsistema será similar, con pequeños cambios dados por los propios datos de dichos estudios. En la primera versión, los estudios que se han incorporado son dos, pero gracias al diseño modular se permite añadir los datos de los futuros estudios que se puedan abordar. Una vez dividido en módulos, dentro de cada uno de éstos se han implementado las funciones necesarias para la gestión de esos datos.
En el diseño del sistema se ha adoptado un enfoque orientado a objetos fundamentalmente en las fases de análisis y diseño detallado [6]. Se ha identificado las entidades del problema como objetos y se han generalizado en clases de objetos, así como las relaciones entre clases y los atributos y operaciones propias de cada clase y relación. Todo ello ha servido para obtener un modelo de análisis y otro de diseño que se han representado mediante el lenguaje de modelado UML (Unified Modelling Language) [4] y la herramienta CASE (Computer Aided Software Engineering) Rational Rose [7].
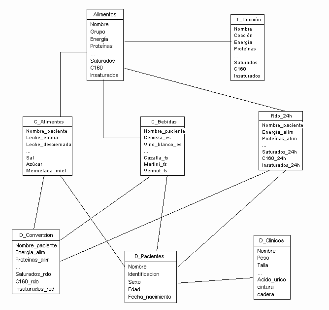
Para el desarrollo del software se ha utilizado el entorno de programación visual Borland Delphi versión 3.0 para Microsoft Windows 95/98/NT, que está basado en el lenguaje de programación orientada a objetos Object Pascal [1]. La estructura de la base de datos ha sido creada utilizando una de las herramientas suministradas junto a Delphi 3.0., Database Desktop 7. Mediante esta herramienta se han definido las distintas tablas, y creado los campos que las forman junto a su tipo de datos. Estas tablas son distintas para cada subsistema. La estructura de la base de datos para el subsistema Cardiovascular es la mostrada en la Figura 1. Los almacenes de datos se han implementado utilizando el gestor de base de datos Paradox versión 7, a la cual accederemos mediante el motor DBE (Data Base Engine) que nos proporciona el propio entorno de programación Delphi. Los informes se han diseñado y parametrizado utilizando la herramienta Report Smith que también proporciona Delphi 3.0. Y finalmente, el programa de instalación automática, ha sido realizado utilizando IS Express Delphi Edition [5].

Figura 1. Esquema de la Base de Datos
3. Descripción funcional
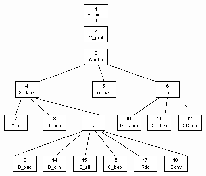
Vamos a describir el funcionamiento de GEDA. La descripción es similar a cada uno de los subsistemas correspondientes a cada proyecto, por lo que únicamente se muestra la del módulo Cardiovascular. Dentro de este módulo, se pueden realizar las siguientes funciones (la estructura de las funciones se muestra en la Figura 2):
1. Gestionar datos: En esta función se puede realizar la inserción, modificación, consulta y eliminación de los datos que componen la base de datos de la aplicación. Para ello, se muestran en una pantalla las distintas opciones, mediante una presentación basándose en pestañas. Pulsando sobre cada una de ellas, se accede a unos datos concretos. Las distintas opciones son las siguientes:
Datos alimentos: sobre los que se permite la inserción, modificación, consulta y eliminación.
Tipo cocinado: sobre los que se permiten las mismas operaciones que en los datos de alimentos, es decir, inserción, modificación, consulta y eliminación.
Cardiovascular: en la que aparece un nuevo conjunto de pestañas, que son las siguientes:
Datos paciente: sobre los que se permiten las opciones de inserción, modificación, consulta y eliminación, teniendo en cuenta que al eliminar los datos de un paciente se eliminan todos los datos relacionados con el mismo.
Datos clínicos: sobre los que se permite la inserción, modificación y consulta.
Datos de alimentos: sobre los que se puede realizar la inserción, modificación, consulta y conversión.
Datos de bebidas: sobre los que se pueden realizar las mismas operaciones que sobre los datos de los alimentos.
Recuerdo 24h: datos sobre los que se permite realizar las mismas operaciones que las vistas sobre los datos de los alimentos y los de las bebidas.
Datos de conversión: sobre los que se puede realizar únicamente la consulta y la eliminación.
Figura 2. Estructura de la aplicación
2. Altas masivas: opción que simplifica la inserción de los datos de los cuestionarios de forma masiva. Se introducen en primer lugar los datos del paciente. Al grabar aparece una nueva pantalla con los espacios en blanco para insertar los datos clínicos. El nombre del paciente es insertado automáticamente desde la pantalla anterior. Siguiendo este método se insertan sucesivamente los datos de consumo de alimentos, los datos de consumo de bebidas y los datos del recuerdo de 24h. Con esto se consigue introducir todos los datos del cuestionario de un paciente únicamente pulsando el botón para grabar y con ello se pasa de una pantalla a la otra a la vez que se guardan los datos. Además para evitar confusiones el nombre que aparece en todas las pantallas es el que se ha introducido en la primera, es decir, en los datos del paciente.
3. Informes: mediante los informes se obtiene información tanto de la conversión de los datos del consumo de alimentos, como de los datos del consumo de bebidas, y de los datos del recuerdo de 24h. A estos informes se accede a través de un menú en el que se elige uno de ellos. A esto hay que añadir la posibilidad de obtener informes no tipificados mediante una facilidad para construir consultas a la base de datos.
Se ha previsto la implementación de un módulo para la realización de un sistema de importación/exportación de los ficheros de bases de datos con la finalidad que éstos puedan ser utilizados y/o tratados por otras aplicaciones informáticas.
4. Ejemplo de aplicación
Presentamos una aplicación práctica del sistema al proyecto que está llevando a cabo la mencionada Unidad de Epidemiología Genética y Molecular del Departamento de Medicina Preventiva y Salud Pública de la Universitat de València. Por tanto, ya se dispone de información para introducir y gestionar. Una ver iniciada la aplicación se muestra en primer lugar la pantalla de la Figura 3.

Figura 3. Pantalla principal de la Aplicación GEDA
Como el propósito principal del sistema es la conversión de alimentos, es conveniente dar una explicación más detallada de este proceso. El proceso de conversión se inicia cuando se introducen los datos de los alimentos consumidos por un paciente, y las cantidades de cada uno de ellos, así como el tipo de cocinado. Se obtienen de la tabla de alimentos, la composición de cada alimento, y de la tabla del tipo de cocinado, la modificación sobre la composición según cómo está cocinado el alimento. El cálculo es el siguiente: la información que contienen las tablas es por cada 100 gramos de alimento. Por lo tanto, para calcular la cantidad de cada componente se debe multiplicar por la cantidad ingerida, y dividir por 100. En cuanto a la variación según el tipo de cocción, a la composición de cada alimento se le debe restar dicha composición multiplicada por la variación según el tipo de cocción dividida por 100 debido a que todos los datos suministrados son por cada 100 gramos de alimento. Esta modificación de la composición según el tipo de cocción se debe realizar antes del cálculo definitivo de la cantidad consumida.
4.1 Planteamiento del problema
Por ejemplo, el paciente indica que ha tomado 2 vasos de leche entera acompañados de una madalena en cada ocasión. En la comida, toma 200 gramos de carne asada y un vaso de vino. Entonces, sobre la base de las tablas de composición de alimentos y bebidas [3], el cálculo se realiza de la forma siguiente:
2 vasos de leche: 500 gr
Carne asada: 200 gr
1 vaso de vino: 200 gr
El resultado del proceso de la descomposición se muestra en la Figura 4.
| Leche | Carne | Vino | Total | |
| Energía | 68 * 5 = 340 | 97 * 2 = 194 | 70 * 2 = 140 | |
| Proteínas | 3,5 * 5 = 17,5 | (14,1-((14,1*0,1)/100))*2 = 28,2 | 0 | |
| Lípidos | 3,9 * 5 = 19,5 | 3,7 * 2 = 7,4 | 0 | |
| Carbohidratos | 4,6 * 5 = 23 | 2 * 2 = 4 | 2 * 2 = 4 | |
| Fibra | 0 | 0 | 0 | |
| Alcohol | 0 | 0 | 9 * 2 = 18 | |
| Colesterol | 14 * 5 = 70 | 70 * 2 = 140 | 0 | |
| Calcio | 125 * 5 = 625 | (30-((30*4)/100))*2=57,6 | 7 * 2 = 14 | |
| Hierro | 0,1 * 5 = 0,5 | 0,7 *2 = 1,4 | 0,1 * 2 = 0,2 | |
| Ácido Ascórbico | 2,5 * 5 = 12,5 | 0 | 0,5 * 2 = 1 | |
| Tiamina | 0,04 * 5 = 0,2 | (0,05-((0,05*20)/100))*2= 0,08 | 0,01*2 = 0,02 | |
| Tocoferol | 0,1 * 5 = 0,5 | 0 | 0 | |
| Ácido Fólico Total | 5 * 5 = 25 | 0 | 0,2 * 2 = 0,4 | |
| Cianocobalamina | 0,3 * 5 = 1,5 | 0 | 0 | |
| Poliinsaturados | 0,1 * 5 = 0,5 | 2,55 * 2 = 5,1 | 0 | |
| Monoinsaturados | 0,95 * 5 = 4,75 | 1,5 * 2 = 3 | 0 | |
| Saturados | 2,1 * 5 = 10,5 | 1,6 * 2 = 3,2 | 0 | |
| C160 | 0,9 * 5 = 4,5 | 0,65 * 2 = 1,3 | 0 | |
| Insaturados | 1,05 * 5 = 5,25 | 4 * 2 = 8 | 0 |
Figura 4. Resultado de la descomposición de los alimentos del ejemplo
4.2 Gestión de Datos
Al entrar en la función de Gestión Datos se accede a una pantalla con distintas pestañas que engloban los distintos apartados en los que se divide la información que se está gestionando. Para acceder a uno de estos apartados, es necesario pulsar con el ratón o seleccionar con el tabulador la pestaña que contiene el nombre del apartado que queremos gestionar. El análisis de los distintos apartados se realiza a continuación.
Al pulsar la pestaña con el título de Alimentos se accede a una pantalla que contiene todos los datos que se guardan de los alimentos (ver la Figura 5). Es una pantalla de consulta y se puede seleccionar el alimento del que queremos ver sus datos mediante los botones Anterior y Siguiente. Los alimentos están ordenados en la base de datos alfabéticamente, por lo que es rápido acceder a uno de ellos sabiendo el orden que ocupa. En esta misma pantalla están los botones que dan acceso a las distintas funciones que se pueden ejecutar sobre los datos de los alimentos. Estas funciones se detallan a continuación:
1. Añadir: Al pulsar el botón Añadir, aparece una pantalla similar a la de Alimentos en la que se pueden insertar los datos del nuevo alimento que se desee añadir. Si ese alimento ya se ha dado de alta, al escribir el nombre el sistema avisa de ello y pasa a la pantalla de Alimentos. Para salir sin grabar, basta con pulsar el botón Cancelar.
2. Modificar: Mediante el botón Modificar, se accede a una pantalla que contiene una rejilla con los nombres de los alimentos y los datos de cada uno de ellos. El nombre del alimento no se puede modificar y para modificarlo, se debería dar de baja ese alimento y dar de alta el nuevo. Los datos relativos a cada alimento, se pueden modificar situando el curso en la casilla que se desea modificar, y escribiendo el nuevo valor. Se tiene acceso a todos los datos de los alimentos moviendo la barra horizontal situada debajo de la rejilla, y a los distintos alimentos moviendo la barra vertical situada en el lado derecho de la rejilla, o mediante los botones Anterior y Siguiente. El alimento sobre el que se realizará cualquier modificación, viene indicado por una flecha en situada en la parte izquierda. Para salir de esta pantalla se debe pulsar el botón Cerrar (ver la Figura 6).

Figura 5. Pantalla de Gestión de Datos: Alimentos

Figura 6. Pantalla de alimentos
3. Consultar: Otra forma de consultar los datos de los alimentos es mediante el botón Consultar. De esta forma se tienen los datos de todos los alimentos, y se elige el alimento mediante la barra vertical situada en el lado derecho de la rejilla, o mediante los botones Anterior y Siguiente. A los datos, se accede mediante la barra horizontal situada debajo de la rejilla. Para salir de esta pantalla se debe pulsar el botón Cerrar.
4. Eliminar: Mediante este botón se accede a una pantalla que muestra todos los alimentos ordenados alfabéticamente en una rejilla, similar a la que aparece con el botón Consultar. Situando el ratón encima del alimento que se desea eliminar, o accediendo a éste mediante los botones Anterior y Siguiente, se pulsa el botón Borrar para eliminarlo, o Cancelar si se desea salir sin eliminar ningún alimento. El alimento que se borrará viene indicado por una flecha en situada en la parte izquierda.
4.3 Estudio de Cardiovasculares
El funcionamiento de esta pantalla es similar a las anteriores y facilita la introducción de los datos personales de los pacientes. Al pulsar la pestaña con el título de Datos Paciente se accede a una pantalla que contiene todos los datos que se guardan de los pacientes (ver la Figura 7). Es una pantalla de consulta y se puede seleccionar el paciente del que queremos ver sus datos mediante los botones Anterior y Siguiente. Los datos de los pacientes están ordenados en la base de datos alfabéticamente, por lo que es rápido acceder a uno de ellos sabiendo el orden que ocupa.

Figura 7. Introducción de los datos generales del paciente
En esta misma pantalla están los botones que dan acceso a las distintas funciones que se pueden ejecutar sobre los datos de los datos de los pacientes: Añadir, Modificar, Consultar y Eliminar.
Al pulsar la pestaña de Datos Clínicos se accede a una pantalla similar a las otras, que contiene los datos clínicos de un paciente (ver la Figura 8). Una diferencia importante con las anteriores, es que en ésta no existe botón de Borrar, ya que no se puede borrar una información parcial de un paciente, sólo se puede borrar la totalidad de los datos. Las funciones que sí se pueden realizar con los datos clínicos vienen dadas por los botones del formulario y son las siguientes: Añadir, Modificar, y Consultar. Este caso destacamos solamente la descripción de la primera función:
1. Añadir: Al pulsar este botón aparece una pantalla similar a la anterior en la que se pueden insertar los datos clínicos de un paciente. La salvedad con las otras pantallas que realizan la misma función es que en ésta el nombre del paciente no lo puede escribir el usuario sino que lo debe elegir de entre los nombres que aparecen en un botón desplegable. Estos nombres son los de los pacientes que han sido dados de alta con los datos personales. Si se selecciona un paciente del cuál ya se han introducido sus datos clínicos, el sistema lo indica y pasa a la pantalla Datos Clínicos. Mediante el botón Cancelar se vuelve a la pantalla Datos Clínicos sin grabar ningún dato.
El funcionamiento de la opción para la introducción de alimentos es diferente a los vistos hasta el momento. Al pulsar la pestaña Consumo alimentos, se accede directamente al formulario de entrada de datos (ver la Figura 9). Este formulario sigue la estructura de las encuestas realizadas a los clientes, ya que de esta forma se facilita la entrada de datos.
Las opciones más interesantes son las siguientes:
1. Añadir: Para añadir los datos de la dieta de un paciente, se debe elegir primero el paciente de entre los que aparecen en el botón desplegable, que han sido dados de alta. Para insertar los datos de la dieta se debe seguir el formulario hasta el final, indicando la frecuencia de consumo de cada alimento. Al finalizar este proceso, se debe pulsar el botón Grabar para guardar estos datos. Si no se pulsa, los datos no quedarán grabados.
2. Conversión: Para realizar la conversión de los datos que se han almacenado sobre la dieta de un paciente en valores de nutrientes y componentes no nutritivas, se debe pulsar el botón Conversión. De esta forma se accede a una pantalla que contiene una rejilla similar a la de la opción Consultar (ver la Figura 10). En esta rejilla se debe elegir el paciente del que se desea realizar la conversión de los datos, y una vez elegido mediante la barra vertical o los botones Anterior y Siguiente, se debe pulsar el botón Calcular. (El paciente elegido viene indicado por una flecha en situada en la parte izquierda.) Al pulsar este botón, aparece una nueva rejilla que contiene los datos obtenidos tras realizar los cálculos que permiten mostrar la conversión de los datos de la dieta en cantidades de nutrientes y no nutrientes contenidos en la dieta del paciente. Una vez obtenido estos datos, se puede pulsar el botón Cerrar para salir de la pantalla.

Figura 8. Introducción de los datos clínicos del paciente

Figura 9. Introducción de consumo de alimentos

Figura 10. Conversión de alimentos
El funcionamiento del formulario para el consumo de bebidas es similar al analizado en el formulario de consumo de alimentos. Al pulsar la pestaña Consumo bebidas, se accede directamente al formulario de entrada de datos (ver la Figura 11). Este formulario sigue la estructura de las encuestas realizadas a los clientes, ya que de esta forma se facilita la entrada de datos.

Figura 11. Introducción de consumo de bebidas
Las opciones más interesantes son las siguientes:
1. Añadir: Para añadir los datos de las bebidas consumidas por un paciente, se debe elegir primero el paciente de entre los que aparecen en el botón desplegable, que han sido dados de alta. Para insertar los datos de las bebidas se debe seguir el formulario hasta el final, indicando la frecuencia de consumo de cada bebida. Al finalizar este proceso, se debe pulsar el botón Grabar para guardar estos datos. Si no se pulsa, los datos no quedarán grabados.
2. Conversión: Para realizar la conversión de los datos que se han almacenado sobre las bebidas consumidas por un paciente en valores de nutrientes y componentes no nutritivas, se debe pulsar el botón Conversión. De esta forma se accede a una pantalla que contiene una rejilla similar a la de la opción Consultar. En esta rejilla se debe elegir el paciente del que se desea realizar la conversión de los datos, y una vez elegido mediante la barra vertical o los botones Anterior y Siguiente, se debe pulsar el botón Calcular. (El paciente elegido viene indicado por una flecha en situada en la parte izquierda.) Al pulsar este botón, aparece una nueva rejilla que contiene los datos obtenidos tras realizar los cálculos que permiten mostrar la conversión de los datos de las bebidas en cantidades de nutrientes y no nutrientes contenidos en el consumo de las bebidas de ese paciente. Una vez obtenido estos datos, se puede pulsar el botón Cerrar para salir de la pantalla.
Finalmente, al pulsar la pestaña con el título Recuerdo 24h se accede a la pantalla de entrada de datos del recuerdo alimentario de 24 horas para un paciente dado (ver la Figura 12). Primero se debe elegir el nombre del paciente en el botón desplegable situado al inicio de la pantalla. A continuación aparecen diversos botones desplegables y espacios para escribir. En los botones desplegables situados en la columna con el título de Alimentos, se deben elegir los alimentos de entre los que muestra el botón, que son los que se han dado de alta. De la misma forma, se debe elegir el tipo de cocción en la columna con el mismo nombre. La tercera columna hace referencia a la cantidad ingerida de cada alimento y debe ser introducida directamente por el usuario. Al final de la página, está la columna de bebidas con sus cantidades, siguiendo el mismo sistema. Para grabar los datos introducidos, basta con pulsar el botón Grabar situado al final de la pantalla.

Figura 12. Introducción de los datos del recuerdo alimentario de 24 h.
4.4 Conversión de alimentos
Al elegir esta opción pulsando en la pestaña con el mismo nombre, aparece una pantalla en la que se muestra una rejilla con todos los datos de energía, nutrientes y componentes no nutritivos consumidos por cada paciente (ver la Figura 13). Para introducir los datos de la conversión, se debe seguir el proceso de la conversión, es decir, completar uno de los tres formularios: Dieta, Bebidas o Recuerdo 24h. Una vez completado, se debe elegir la opción Calcular y mediante esta opción se guardan los datos obtenidos de este cálculo. La modificación de estos datos debe seguir el mismo proceso.

Figura 13. Conversión de alimentos
4.5 Altas masivas
Esta opción permite introducir de forma masiva los datos de las encuestas de los pacientes. El funcionamiento es de forma secuencial y circular, de manera que se pasa de una pantalla a la siguiente automáticamente, sin tener que indicar el nombre del paciente ni la pantalla que sigue. El proceso de introducción de los datos en las pantallas sucesivas es el mismo que el descrito anteriormente. Con este procedimiento se pretende facilitar la introducción de un gran número de encuestas en la forma más rápida posible.
Al pulsar el botón se accede a una pantalla similar a la de entrada de datos de un paciente. Mediante el botón Cancelar se sale al menú principal, sin realizar ninguna acción. Para iniciar las altas, se debe introducir el nombre en primer lugar, ya que de esta forma el sistema indica si ese paciente ya ha sido dado de alta. Si es así, se vuelve a la misma pantalla sin haber grabado el nombre del paciente. Una vez introducido el resto de los datos, se puede pulsar el botón Grabar para guardarlos. Además de guardar los datos, al pulsar este botón se accede a la pantalla de introducción de los datos clínicos del paciente. Y así con el resto de datos. En cualquiera de estas pantallas, para modificar un dato mal introducido, se debe situar el cursor encima del dato e insertar el dato correcto, puede hacer mientras se esté en la misma pantalla. Una vez se ha pasado a la pantalla siguiente, para modificar cualquier dato se debe ir a la opción de Gestión Datos y buscar la opción correspondiente para poder modificar el dato en concreto. Esto no está permitido en este menú ya que está dedicado a la realización de altas masivas únicamente.
4.6 Informes
Al elegir en el menú principal la opción de Informes, se accede a un nuevo menú donde se puede elegir los informes que se desea obtener. En este menú aparecen tres botones desde los que se accede a cada uno de los informes que se indican en el mismo. Una vez elegido un informe, aparece una serie de botones en la parte superior de la página cuya simbología es similar a la utilizada en Microsoft Windows (ver la Figura 14). Su utilidad es la siguiente: los tres primeros botones permiten ejecutar distintas opciones de zoom; los cuatro botones que van a continuación, permiten acceder a la primera página, a la página anterior, a la página siguiente o a la última página respectivamente. Las opciones de impresión vienen dadas al pulsar siguiente botón. Para imprimir, se debe pulsar el botón cuyo icono simboliza una impresora. El botón que contiene un disquete, permite grabar el informe. El siguiente botón es una carpeta y permite abrir un nuevo informe. Por último, el botón Close permite acceder al menú anterior.

Figura 14. Elaboración de Informes
Los informes a los que se puede acceder a través del menú son por el momento los siguientes:
Conversión Alimentos: Muestra los datos obtenidos en la conversión de los datos sobre el consumo de alimentos en energía, nutrientes y componentes no nutritivos. Las opciones de esta pantalla están comentadas anteriormente, ya que son las mismas para todos los informes.
Conversión Bebidas: Muestra los datos obtenidos en la conversión de los datos sobre el consumo de bebidas en energía, nutrientes y componentes no nutritivos. En la pantalla del ejemplo se pueden observar los botones situados en la parte superior izquierda, y cuyo funcionamiento está comentado anteriormente.
Conversión Rdo. 24h.: Muestra los datos obtenidos en la conversión de los datos del consumo alimentario del día anterior en energía, nutrientes y componentes no nutritivos. El funcionamiento de esta pantalla y la utilidad de los botones es similar a los otros informes explicados anteriormente.
5 Conclusiones
Se presenta una aplicación informática para la gestión de encuestas sobre datos alimentarios, denominada GEDA, acrónimo de Gestión de Encuestas para Dietas Alimentarias. Esta aplicación pretende cubrir un hueco importante en el catálogo de productos informáticos como herramientas de apoyo en la investigación. En particular, en los proyectos de investigación sobre epidemiología de enfermedades cardiovasculares, no se ha encontrado ningún programa que satisfaciera las necesidades de gestión de datos de los pacientes y de los alimentos.
Este sistema es la evolución de un prototipo obtenido en un proyecto académico que se ha llevado a cabo siguiendo el proceso de Ingeniería del Software Orientado a Objetos, y culminando todas las fases del ciclo de vida que propugna este enfoque: análisis de requisitos, análisis orientado a objetos, diseño orientado a objetos, implementación, pruebas y puesta en marcha o implantación. Además, como técnica propia de orientación a objetos, se ha utilizado la denominada UML y el entorno Delphi 3 para la implantación. Uno de los aspectos que no se ha podido implementar bajo el paradigma de la orientación a objetos es la base de datos, ya que Delphi no ofrece más que el modelo relacional. En previsión de que se puedan realizar estudios sobre distintas enfermedades siguiendo este mismo esquema, se ha realizado la aplicación de forma modular, simplificando la ampliación de la misma.
6 Ampliaciones futuras
Se puede extender este proyecto en un futuro con diversos aspectos como la ampliación a la gestión de datos de otros proyectos que se puedan llevar a cabo siguiendo el mismo método de investigación. También se podría extender el proyecto de forma que todos los datos de los cuestionarios se gestionen en la misma aplicación. Se ha comenzado por los datos de la conversión debido a que para este proceso en concreto no había ninguna aplicación. Una vez finalizado, la aplicación podría ampliarse al resto de datos, como por ejemplo, factores de riesgo, factores genéticos, etc.
También se ha contemplado la ampliación de formato de ficheros en los que se pueden importar y exportar datos. Por el momento, se ha pensado en la importación y exportación únicamente de ficheros en formato dbf, que es un pseudo-estándar provinente de la arquitectura de las bases de datos de dBase. No obstante, se pueden incorporar formatos de ficheros EXCEL, texto con separación de comas, puntos y comas o tabuladores, e incluso ficheros para el entorno estadístico SPSS, ya que la finalidad de la información almacenada por GEDA es el análisis estadístico por medio de SPSS.
Finalmente, otra extensión posible de este producto tiene relación con las herramientas de análisis genético de pedigrís o estructuras familiares (Genlink, Arlequín, etc.), ya que proporcionan información genética de los pacientes asociada a las relaciones familiares que existen entre ellos, y factores de riesgo heredados. Una de estas herramientas está siendo desarrollada en la actualidad bajo la dirección del autor principal y con la denominación de GenObLink (Genetic Object Logic Programming for Multipoint Linkage Analysis System).
Reconocimientos
Este proyecto ha sido financiado parcialmente por la Universitat de València, dentro del proyecto denominado "Enfermedades cardiovasculares en la Comunidad Valenciana: interacción entre factores de riesgo genéticos y ambientales" con la referencia UV98-2723; por la Consellería de Sanitat (Institut Valencià dEstudis en Salut Pública), dentro del proyecto "Bases para un programa de prevención alimentaria del cáncer en la Comunidad Valenciana" con la referencia IVESP98-117; y por la Comisión Interministerial de Ciencia Y Tecnología, dentro del proyecto "Aplicación de los Conceptos de Integración y Re-Ingeniería de la Empresa a una Empresa Virtual de Transportes. Desarrollo de una Herramienta Informática de Soporte" con la referencia TAP98-0465, cuya realización está a cargo del grupo de investigación en Integración y Re-ingeniería de Sistemas (IRIS), de Departamento de Informática de la Universitat Jaume I.
Parte del esfuerzo invertido en este trabajo es fruto de la estancia de investigación que el autor principal, Òscar Coltell, desarrolló durante 1998 en el Human Nutrition Research Center de la Tufts University, Boston, MA (USA), financiada por el "Plan de Promoción de la Investigación Fundació Caixa Castelló-Bancaixa 1998. Programa Nº 2 - Estancias temporales en otros Centros de Investigación para personal docente de la Universidad, dirigidas a desarrollar un proyecto de investigación" de la Fundació Caixa Castelló-Bancaixa.
Bibliografía
Borland International, Borland Delphi 3. Borland International, Inc., 1997.
Corella D., Cortina P., Guillén M., González JI. Dietary habits and geographic variation in stomach cancer mortality in Spain. Eur J Cancer Prev 1996; 5: 1-9.
Jimenez A., Cervera P., Bacardi M., Tabla de composición de alimentos. Wander, 1990.
Muller P.A., Modelado de Objetos con UML. Ediciones Gestion 2000, 1997.
Osier D., Grobman S., Batson S., Teach yourself Delphi 3 in 14 days. SAMS Publishing, Indiana, 1997.
Pressman, R.S. Ingeniería del Software. Un enfoque práctico. 4ª ed. McGraw Hill, Madrid 1993
Rational Software Corporation, Rational Rose. Rational Software Corporation, 1996.
![]() |
III Congreso Nacional de Informática de la Salud |